Informatyzacja jako projekt ontologiczny

Wprowadzenie Współczesne organizacje inwestują ogromne środki w informatyzację, oczekując, że systemy IT usprawnią procesy, zwiększą efektywność i umożliwią podejmowanie lepszych decyzji. Paradoks polega jednak na tym, że wiele z tych…

Czytaj dalej Informatyzacja jako projekt ontologiczny

Po spotkaniu

(fot. Movcamfilms) Nie jestem konsultantem, jestem projektantem systemów (CV). To czym się zajmuje to wsparcie firm w procesie analizy wymagań, projektowania i wdrażania oprogramowania wspomagającego zarządzanie (referencje). Kilka faktów o…

Czytaj dalej Po spotkaniu

Plik aktualizacyjny polskiej wersji VP

Oprogramowanie Visual-Paradigm to czołowy produkt na rynku CASE (oprogramowanie wspomagające analizę i projektowanie systemów), wspierające notacje między innymi UML, BPMN, ERD, SysML, BMM, SBVR, oraz procesy narzędzia do procesu i…

Czytaj dalej Plik aktualizacyjny polskiej wersji VP

Nadzorowanie wdrożeń systemów ERP

Uwalniam firmy od uzależnienia od dostawców systemów. Dokumenty, które opracowuję dają Zamawiającym pełną ochroną wartości intelektualnych powstających w toku tych projektów. Nadzorowane wdrożenia ERP - czy są skuteczniejsze? Dostępne dane…

Czytaj dalej Nadzorowanie wdrożeń systemów ERP

Pokazać więcej z sensem… ArchiMate

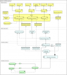
Tu pokażę przykład jak notacja ArchiMate radzi sobie z problemem łączenia biznesu, oprogramowania i technologii. A gdzie BPMN i UML? Ano każdy proces (przyjęcie zamówienia, kompletacja, fakturowanie) w kontekście szczegółów przepływu pracy, modelowany byłby w notacji BPMN (konkretne role, dokumenty, czynności). Pozostałe warstwy operują pojęciami, których szczegóły można (należy) modelować już w notacji UML. Usługi mapują się na przypadki użycia, pozostałe to architektura: komponenty oprogramowania, dane, architektura techniczna.

Jak widać, ArchiMate pozwala na tym poziomie abstrakcji na więcej niż same BPMN czy UML, ale też nie zastępuje ich. Wzbogaca także system pojęciowy na potrzeby analizy biznesowej co pozwala wiernie odtworzyć rzeczywistość biznesową w sposób zrozumiały dla “biznesu”. Jako podsumowanie przytoczę jeszcze raz znany już tu diagram…

Czytaj dalej Pokazać więcej z sensem… ArchiMate

Metoda naukowa w analizie biznesowej

Po kolei:

obserwacje to analiza tego co i jak się w firmie dzieje (analiza dokumentów i wywiady)
budowanie hipotezy to tworzenie modelu procesowego tej firmy i modelu jej dziedziny
eksperymenty to testowanie modeli poprzez sprawdzanie czy model procesu da jako produkt taki sam dokument jak te w praktyce
przyjęcie lub odrzucenie hipotezy oraz jej powtarzanie to iteracyjne testowanie i ulepszanie modelu (jeśli był wadliwy)

Czytaj dalej Metoda naukowa w analizie biznesowej