Blog Analityka Projektanta

Mam nadzieję, że Ci co mają urlopy nie narzekają na pogodę :) 

Mentoring to usługa dla tych, którzy wchodzą na swoją ścieżką rozwoju. Ale wielu z Was potrzebuje okazjonalnie, raz drobnej a raz mniej drobnej pomocy ad-hoc i mimo to chce panować na kosztem tego wsparcia. 

Dlatego przygotowałem coś specjalnego: Poundland. Co to jest? Kupujesz odpowiedź w cenie funt za zdanie mojej odpowiedzi, czyli zadając pytanie z góry określasz ile zapłacisz. 

Poniżej link do usługi (znajdziesz go także zawsze na każdej stromnie bloga). W dalszej części linki do kilku ostatnich publikacji. 

Poundland!
Latest off work ideas
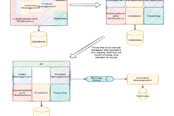
Model pojęciowy IT – przykład analizy pojęciowej
25 lipca 2025
Wprowadzenie W branży IT dość często mylone są pojęcia dotyczące techniki i…
Read more...
Agile czy może jednak zwinny i sprawny
19 lipca 2025
Pewna krótka rozmowa Czytelnik: Dzień dobry : ) Co sądzi Pan o tym, żeby…
Read more...
Aplikacja i jej środowisko
29 kwietnia 2025
Wprowadzenie Bardzo wiele emocji budzą kwestie styku aplikacji i jej…
Read more...
Jak udokumentować istniejący monolit
27 kwietnia 2025
Wprowadzenie Oprogramowanie na obecnym rynku, w ogromnej ilości, nadal stanowią…
Read more...
Blog Analityka Projektanta
"Jeżeli nie potrafisz czegoś dobrze narysować, to znaczy że nadal tego nie rozumiesz..."
linkedin 
Unsubscribe   |   Manage your subscription   |   View online
Jarosław Żeliński IT-Consulting
Centrum Offices, 214 Union St., AB10 1TL, Aberdeen, UK.
(c) Jarosław Żeliński